The Board of Education (Ro)Bot is a development platform made by Parallax.

This school project was mainly to learn about basic electronics and programming for embedded devices. The BoeBot was created by Parallax and uses the Javelin stamp processor. This processor accepts the high-level programming language Java to control different pieces of hardware on the robot. The robot started as a simple prototype board with two servo motors. Sensors and actuators were later placed on the breadboard to allow sensory input and output. We created a GUI named “Robot at Work” which allowed the robot to follow a path using QPI linefollowers. The robot could also be controlled with an IR remote control.

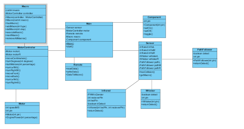
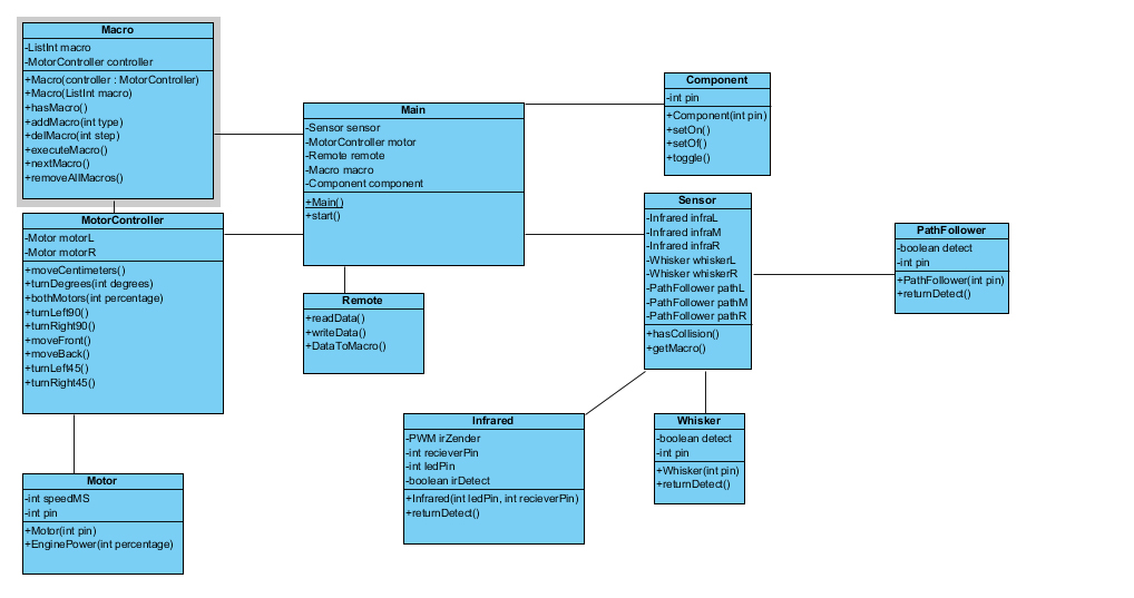
class diagram
Class diagram
class diagram
Javelin board
class diagram
GUI design
class diagram
Robot top
class diagram
Robot side